Prozess: TURTLE/S_ Beispiele/Prozesse/Managementbewertung:GF-F

Prozesseigner:

GF-F

Text:

Sicherstellen der Weiterentwicklung und Verbesserung
der Produkte und Prozesse, sowie aller Geschäftsvorgänge
und Dienstleistungen auf der Grundlage von aufbereiteten
Daten (Zahlen, Daten, Fakten), um so die Wirksamkeit
darzustellen.

Rolle:

Text:

Beachten Sie hier die Vielfalt an Beschreibungsmöglichkeiten.

Bei der Datenbank "ERP-Systemals Inputquelle" werden die gespeicherten Dokumente unter Verknüpfung

aufgeführt.

Diese dort hinterlegten Bezeichnungen der Dokumente wurden aus der CFG-Datei

herangezogen damit eine sprachliche Ordnung und einheitliche Bezeichnungen verwendet werden.

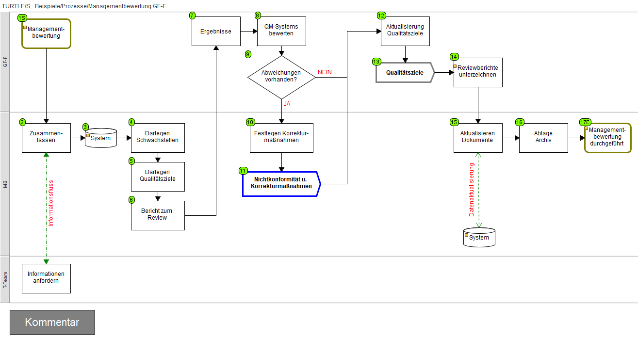
Der Prozessschritt "Zusammenfassung" verweist auf den Prozess " Bewertungsgrundlagen" . An dieser

Stelle sind solche Verknüpfungen wichtig, damit dieser Prozess nicht mit Dateninformationen aufgebläht

wird, die in einem anderen Prozess bereits behandelt wurden.

Rolle:

MB

Text:

Datenmanagement; aktualiseren der Dokumente

Rolle:

MB

Text:

Jährliche Managementbewertung durchgeführt und Maßnahmen zur Leistungsverbesserung definiert

Rolle:

GF-F

Text:

Angemessenheit des QM-Systems bewerten

Rolle:

GF-F

Text:

Das QM-System wird in festgelegten Intervallen (mind. jährlich) bewertet, um sicherzustellen, dass es dauerhaft geeignet, angemessen und wirksam ist.

Änderungsbedarf für das QM-System, Q-Politik und Q-Ziele wird im Hinblick auf Verbesserungen ermittelt.

Rolle:

MB

Text:

Festlegen von Korrekturmaßnahmen bzgl. des QM-Systems

Rolle:

T-Team

Text:

Aufbereiten der Daten zur Datenanalyse.

Informationen aus den einzelnen Funktionsbereichen werden angefordert.

Rolle:

GF-F

Text:

Ergebnisse werden GF vorgestellt

Rolle:

MB

Text:

Bericht zum Review des QM-Systems erstellen

Rolle:

MB

Text:

Darlegen inwieweit sich die gesetzten Qualitätsziele mit dem QM-System erreichen lassen

Rolle:

MB

Text:

Darlegen der systemspezifischen Schwachstellen und Verbesserungsmaßnahmen

Rolle:

MB

Text:

Zusammenfassen der notwendigen Unterlagen

Aufbereiten der Daten zur Datenanalyse.

Übergreifende Dokumente

ID:
3130
Referenz:
MH
Kurztext:
QM-Handbuch
Text:
QM-Handbuch

Equipment

Text:

10

Equipment

Text:

20

Kennzahlen

ID:
470
Referenz:
KPI
Kurztext:
Anzahl umgesetzter KVP Vorschläge
Text:
Anzahl umgesetzter KVP Vorschläge

Rollen

ID:
10
Referenz:
Kaufm. Geschäftsführung
Kurztext:
GF-F
Text:
Kaufm. Geschäftsführung

Rollen

ID:
200
Referenz:
Managementbeauftragter
Kurztext:
MB
Text:
Managementbeauftragter

Rollen

ID:
30
Referenz:
Technik-Team
Kurztext:
T-Team
Text:
Technik-Team

Schlagworte

Text:

Beispielprozesse

Schlagworte

Text:

Management

Schlagworte

Text:

Review

Schlagworte

Text:

Managementreview

Equipment

Text:

0008

Equipment

Text:

0008

Dokumente

ID:
220
Referenz:
KVP
Kurztext:
Auswertung KVP-Maßnahmen
Text:
Auswertung KVP-Maßnahmen

Dokumente

ID:
230
Referenz:
Kunde
Kurztext:
Auswertung von Garantiefällen
Text:
Auswertung von Garantiefällen

Dokumente

ID:
240
Referenz:
Kunde
Kurztext:
Auswertung von Kulanzfällen
Text:
Auswertung von Kulanzfällen

Dokumente

ID:
250
Referenz:
Kunde
Kurztext:
Auswertung von Reklamationen
Text:
Auswertung von Reklamationen

Dokumente

ID:
900
Referenz:
Kunde
Kurztext:
Kundenbedarfsanalyse
Text:
Kundenbedarfsanalyse

Dokumente

ID:
1070
Referenz:
Management
Kurztext:
Marktanalyse
Text:
Marktanalyse

Dokumente

ID:
1130
Referenz:
Berichte
Kurztext:
Monatsberichte
Text:
Monatsberichte

Dokumente

ID:
1150
Referenz:
Q-Nachweise
Kurztext:
Nachweis Korrekturmassnahme
Text:
Nachweis Korrekturmassnahme

Dokumente

ID:
1160
Referenz:
Q-Nachweise
Kurztext:
Nachweis Vorbeugungsmassnahme
Text:
Nachweis Vorbeugungsmassnahme

Dokumente

ID:
2150
Referenz:
Prüfung
Kurztext:
Prozessanalyse
Text:
Prozessanalyse

Dokumente

ID:
2160
Referenz:
Analyse
Kurztext:
Prozessbewertung
Text:
Prozessbewertung

Dokumente

ID:
2180
Referenz:
Kennzahlen
Kurztext:
Prozesskennzahlen
Text:
Prozesskennzahlen

Dokumente

ID:
3180
Referenz:
Management
Kurztext:
Qualitätsziele
Text:
Qualitätsziele

Dokumente

ID:
3200
Referenz:
Rekla
Kurztext:
Reklamationsauswertung
Text:
Reklamationsauswertung

Dokumente

ID:
3240
Referenz:
Management
Kurztext:
Risikoanalyse
Text:
Risikoanalyse

Dokumente

ID:
3250
Referenz:
Management
Kurztext:
Risikobeurteilung gesamte Organisation
Text:
Risikobeurteilung gesamte Organisation

Dokumente

ID:
3260
Referenz:
Mitarbeiter
Kurztext:
Schulungsnachweis
Text:
Schulungsnachweis

Dokumente

ID:
3270
Referenz:
Mitarbeiter
Kurztext:
Schulungsplan
Text:
Schulungsplan

Dokumente

ID:
3530
Referenz:
Wartung
Kurztext:
Wartungsplan
Text:
Wartungsplan

Dokumente

ID:
3520
Referenz:
Wartung
Kurztext:
Wartungsnachweis
Text:
Wartungsnachweis

Dokumente

ID:
3570
Referenz:
Management
Kurztext:
Zielvereinbarung (allgemein)
Text:
Zielvereinbarung (allgemein)

Output

ID:
1080
Referenz:
Review
Kurztext:
Managementbewertung
Text:
Managementbewertung

Output

ID:
1110
Referenz:
Maßnahmen
Kurztext:
Maßnahmenplan
Text:
Maßnahmenplan

Input

ID:
3150
Referenz:
Management
Kurztext:
Qualitätspolitik
Text:
Qualitätspolitik

Input

ID:
3160
Referenz:
Management
Kurztext:
Qualitätsziele
Text:
Qualitätsziele

Input

ID:
3070
Referenz:
Produktion
Kurztext:
Prozessleistung
Text:
Prozessleistung

Input

ID:
450
Referenz:
Audit
Kurztext:
Ergebnisse aus Audits
Text:
Ergebnisse aus Audits

Input

ID:
870
Referenz:
Produktion
Kurztext:
Korrekturmaßnahme
Text:
Korrekturmaßnahme

Input

ID:
3520
Referenz:
KVP
Kurztext:
Vorbeugungsmaßnahme
Text:
Vorbeugungsmaßnahme

Input

ID:
1030
Referenz:
Review
Kurztext:
letzte Managementbewertung
Text:
letzte Managementbewertung

Input

ID:
410
Referenz:
KVP
Kurztext:
Erfahrungen aus Verbesserungen
Text:
Erfahrungen aus Verbesserungen

Dokumente

ID:
1060
Referenz:
Management
Kurztext:
Managementbericht
Text:
Managementbericht